炒股就看金麒麟分析师研报,权威,专业,及时,全面,助您挖掘潜力主题机会! 每经记者|王郁彪 每经编辑|毕陆名 “龙虾”火爆出圈、机器人跳舞打拳刷屏、数字人直播带货“如假包换”,随着AI技术的加速迭代...
-
发布了文章 2026-03-26
窗口期只有一年?“龙虾”竞速背后的AI暗战:京东另辟“产业端”解法,能后来居上吗?
-
发布了文章 2026-03-21
私自赎回基金?盈米基金这个事可大可小
来源:认知与叙事 盈米基金今天有个大事情被爆出来了。 财联社的报道是说: 基金买方投顾品牌“且慢”因扣费问题,近期遭遇基民的质疑。 有基民在社交平台发帖称,“且慢”为收取基金投顾费用,未经基民同意直接赎...
-
发布了文章 2026-03-16
政策红利+供需紧平衡:有色金属板块窗口或打开
在近期召开的首场政协新闻发布会上,高质量发展、新质生产力、绿色低碳转型等关键词,为我国有色金属行业未来发展提供指引。面对这一历史性机遇,行业将如何破局?(资料参考:中国有色网《首场政协新闻发布会释放政策信号 高质量发展背...
-
发布了文章 2026-03-05
银河证券解读2026年政府工作报告:锚定A股市场投资主线
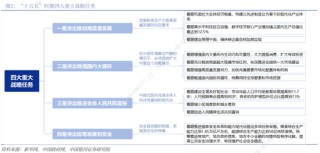
炒股就看金麒麟分析师研报,权威,专业,及时,全面,助您挖掘潜力主题机会! 来源:中国银河策略 核心观点 2026年政府工作报告新在何处?一是锚定“十五五”开局;二是改革创新地位突出;三是坚持民生导向;四是更加...
-
发布了文章 2026-03-04
美国零售巨头塔吉特转向"忙碌家庭"
美国大型零售连锁企业塔吉特(TGT)概述了一项以精选婴儿用品、家居用品和食品杂货、增加门店人手以及开设30家新店为核心的转型计划,指引称将在2026年恢复季度销售增长。...
-
发布了文章 2026-01-19
氟化工引爆行情,龙头股涨停!化工ETF(516020)单日狂飙3%,收盘价续创近3年新高!
1月19日,化工板块继续猛攻,反映化工板块整体走势的化工ETF(516020)早盘单边上行,午后维持高位震荡,盘中场内价格最高涨幅达到3.17%,截至收盘,涨3.06%,收盘价续创2022年8月以来新高。 成份股方面...
-
发布了文章 2026-01-06
因股东出资纠纷,狄耐克起诉绿地控股集团有限公司等
天眼查APP显示,近日,厦门狄耐克智能科技股份有限公司新增一则开庭公告,案由为“股东出资纠纷”,原告为厦门狄耐克智能科技股份有限公司,被告为绿地控股集团有限公司、绿地大基建集团有限公司、上海绿材企业管理有限公司。...
-
发布了文章 2025-12-26
美股三大指数开盘涨跌不一 叮咚买菜涨超6%
快讯摘要 美股三大指数开盘涨跌不一叮咚买菜涨超6%人民财讯12月26日电,美股三大指数开盘涨跌不一,道指跌0.02%,纳指涨0.09...
-
发布了文章 2025-12-16
金寨县文升茶业有限责任公司成立 注册资本100万人民币
天眼查App显示,近日,金寨县文升茶业有限责任公司成立,法定代表人为刘磊,注册资本100万人民币,经营范围为许可经营项目:茶叶制品生产(依法须经批准的项目,经相关部门批准后方可开展经营活动,具体经营项目以相关部门批准文件或许...
-
发布了文章 2025-12-08
期货止盈止损的设置技巧有哪些?
在期货交易中,止盈止损的设置是非常关键的环节,它直接关系到投资者的资金安全和收益情况。以下为您介绍一些实用的设置技巧。首先是定额止盈止损法。这种方法比较简单直接,投资者根据自己的风险承受能力和预期收益,设定一个固定的盈利或亏...
-
发布了文章 2025-12-05
内蒙古辽蒙新程商贸有限公司成立 注册资本20万人民币
天眼查App显示,近日,内蒙古辽蒙新程商贸有限公司成立,法定代表人为孙旭,注册资本20万人民币,经营范围为一般项目:建筑材料销售;防腐材料销售;橡胶制品销售;密封用填料销售;轻质建筑材料销售;保温材料销售;日用品销售;石棉制...
-
发布了文章 2025-12-03
FPG财盛国际:加密多头再度集结
12月3日,近期主要加密资产呈现同步上涨迹象,市场多头情绪明显回升。比特币自8000083000美元支撑区强势反弹,价格一度逼近93100美元的短期关键阻力位。FPG财盛国际认为,从技术面来看,日线级别的MACD仍维持多...
-
发布了文章 2025-11-21
利好“报行合一”落实!《人身保险产品费用分摊指引》出炉
来源:保险秘闻 11月21日,中国精算师协会消息,为贯彻落实《国务院关于加强监管防范风险推动保险业高质量发展的若干意见》精神,进一步提升人身保险产品定价中费用分摊的科学性与合理性,更好地落实“报行合一”相关要求,中国...
-
发布了文章 2025-11-19
值得买:股东会议事规则(2025.11月修订)
值得买:股东会议事规则(2025.11月修订)...
-
发布了文章 2025-11-06
华尔街奖金预计将上涨
据媒体报道,受波动性加剧和交易活动反弹推动,美国的银行家、交易员和财富管理人员的激励性薪酬预计将连续第二年增长,股票交易员的激励性薪酬可能获得最大涨幅。...
-
发布了文章 2025-11-01
小米汽车官宣:10月交付量超40000台!理想汽车、小鹏汽车、智己汽车、岚图汽车、零跑汽车也公布了
每经编辑|杜宇 11月1日,小米汽车、理想汽车、小鹏汽车等多家汽车品牌纷纷公布10月交付量数据。 据小米汽车微博,小米汽车宣布,2025年10月,小米汽车交付量持续超过40000台。...
-
发布了文章 2025-06-22
年赚“小学生”44亿,比泡泡玛特还暴利的卡游,被央媒痛批
炒股就看金麒麟分析师研报,权威,专业,及时,全面,助您挖掘潜力主题机会! 来源:花椒财经 6月20日,《人民日报》民生版发布了一条调查详实、观点鲜明的报道,《盲卡盲盒哪能“无拘无束”》。 文章痛批奥特曼、小马...
-
发布了文章 2025-06-09
福赛科技:董事、高级管理人员离职管理制度
福赛科技:董事、高级管理人员离职管理制度...
-
发布了文章 2025-05-14
个人账户资金安全的防护级别如何提升?
在当今数字化时代,个人账户资金安全至关重要。随着金融科技的快速发展,资金交易变得更加便捷,但同时也面临着更多的安全风险。提升个人账户资金安全防护级别,需要从多个方面入手。首先,要加强密码管理。设置强密码是保障资金安全的基础。...
-
发布了文章 2025-05-07
营收三连降!永安期货2024年净利润同比暴跌21%
炒股就看金麒麟分析师研报,权威,专业,及时,全面,助您挖掘潜力主题机会! 来源:证券之星 在期货行业的版图中,永安期货(600927.SH)曾长期占据重要地位,一度被称为“期茅”。然而,近年来其业绩表现却每况愈下...











